金璇,凌少军,温放,任明迅
广义马铃苣苔属的生物地理格局与花部演化
植物科学学报2021,39(4):379-388
摘要
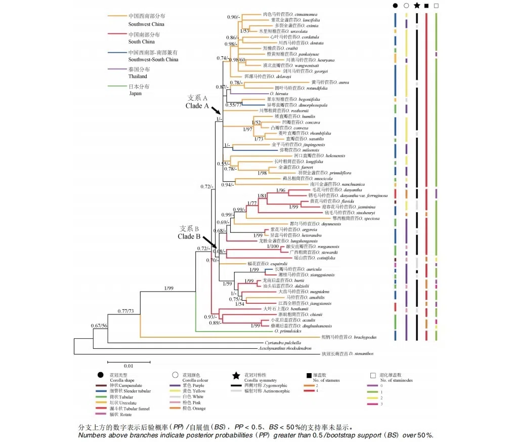
本文系统总结了广义马铃苣苔属(Oreocharis) 的地理分布范围和花部特征,利用核基因ITS1、ITS2 和叶绿体基因trnL-trnF重建广义马铃苣苔属主要物种的分子系统关系,并结合花部特征和地理分布特点分析花部特征的适应性与演化规率。结果显示:广义马铃苣苔属可分为两个支系,一个支系主要分布于中国西南地区,以黄色花冠、雄蕊4为主;另一个支系则集中分布于中国南部与东南部区域,以紫色花冠为主,并出现了雄蕊2的特化类群。广义马铃苣苔属花冠发生了两侧对称向辐射对称的演化。海南岛分布的所有4个物种都是该岛的特有种,来源于一个共同祖先(可能是花冠亮黄色、花辐射对称),后期逐渐出现花冠橙红色、两侧对称等性状。高山深谷的地理隔离作用、不同生境的隔离作用以及以不同蜂类传粉者类群的趋异选择是马铃苣苔属物种花部特征多样性演化的主要原因。
原文链接:
①https://kns.cnki.net/kcms/detail/detail.aspx?dbcode=CJFD&dbname=CJFDAUTO&filename=WZXY202104005&uniplatform=NZKPT&v=3eacK6kGB0yJ%25mmd2FFTNC%25mmd2F2RV1ajgSvffmQGrhsQl8MFzl%25mmd2FeLAoH86f1dpIuNJBGNgwY
② http://www.plantscience.cn(说明:待本文纸质版出版后即可在官网上搜索下载)
③ DOI: 10.11913/PSJ.2095-0837.2021.40379

图 1广义马铃苣苔属物种的地理分布格局

图 2广义马铃苣苔属在不同地区的物种多样性

图 3广义马铃苣苔属花冠类型及其百分比

图 4广义马铃苣苔属的主要花部特征

图 5广义马铃苣苔属的雄蕊特征

图 6基于 ITS1、ITS2 和 trnL-trnF 的广义马铃苣苔属主要物种的系统发育树
马铃苣苔属植物欣赏

都匀马铃苣苔Oreocharis duyunensis Z.Y. Li, X.G. Xiang & Z.Y. Guo

条纹马铃苣苔Oreocharis striata F.Wen & C.Z.Yang

长梗马铃苣苔Oreocharis longipedicellata Lei Cai & F.Wen

青翠马铃苣苔Oreocharis flavovirens Xin Hong

紫花马铃苣苔Oreocharis argyreia Chun ex K. Y. Pan var. Argyreia

裂叶金盏苣苔Oreocharis pinnatilobata (K.Y.Pan) Mich.Möller & A.Weber

毡毛后蕊苣苔Oreocharis sinohenryi (Chun) Mich.Möller & A.Weber

弥勒苣苔Oreocharis mileensis (W.T.Wang) Mich.Möller & A.Weber

异萼直瓣苣苔Oreocharis dimorphosepala (W. H. Chen & Y. M. Shui) Mich.Möller

江西全唇苣苔Oreocharis jiangxiensis (W.T.Wang) Mich.Möller & A.Weber