The newest published taxa of Gesneriaceae of China and/or nearby areas before 31 May, 2014
2016-08-05 New taxa in China

No. 1  Yun-Hong Tan, Jian-Wu Li, Wen-Hong Chen, Bin Wen & Michael Möller:Additional notes on Oreocharis yunnanensis, a species of Gesneriaceae from southern Yunnan, China, including morphological and molecular data
Phytotaxa 167 (3): 283–288.

ABSTRACTOreocharis yunnanensis, a recently described species from southern Yunnan, China, is here compared using morphological and molecular evidence, with its closest congener O. aurea and O. hirsuta, but can be easily distinguished from the latter two by its cordate leaves, 3–4 branched cymes with 4–16(–20) flowers, corolla larger, corolla tube constricted or slightly constricted above the base and then moderately enlarged without constriction at the throat, longer relative to the corolla lip, the upper corolla lip much smaller than the lower lip, lobes entire or calyx margins 2–3 denticulate, disc entire or subentire, and stigma capitate.

The newest published taxa of Gesneriaceae of China and/or nearby areas  before 31 May, 2014
FIGURE 1. Comparisons between Oreocharis yunnanensis, O. hirsuta, and O. aurea. A–C. O. hirsuta. Photographs by David J. Middleton, RBGE. D–F. O. yunnanensis. Photographs by Yun-Hong Tan. G–I. O. aurea. Photographs by Bing Liu.

The newest published taxa of Gesneriaceae of China and/or nearby areas  before 31 May, 2014
FIGURE 2. Oreocharis yunnanensis. A. Habit. B. Flower. C. Opened corolla showing stamens and staminode. D. Calyx and pistil with disc. E. Calyx. F. Bracts. G. Cross section of ovary. Illustration by Yun-Xi Zhu based on the holotype Yun-Hong Tan 6925.

The newest published taxa of Gesneriaceae of China and/or nearby areas  before 31 May, 2014
FIGURE 3. Unrooted phylogenetic parsimony tree based on 651 ITS sequence characters, after unordered and unweighted parsimony analyses with exhaustive tree search (585 characters are constant, 45 variable characters are parsimony-uninformative, 21 parsimony-informative characters), with a tree length of 68 steps, consistency index (CI) = 1.0000, and Retention index (RI) = 1.0000. The ITS sequences of Oreocharis yunnanensis and O. aurea (Luchun, Pingbian, and Yuanyang) were obtained according to Chen et al. (in prep.), that of O. aurea (Jinping), O. hirsuta and O. longifolia according to M?ller et al. (2011b). Sample selection followed Chen et al. (in prep.) selecting the species found molecularly closest to O. yunnanensis.

Above-mentioned content and figures were cited from Tan et al., 2014.



No.2 Wen-Hong Chen, Michael M
öller, Yu-Min Shui, Hong Wang, Jun-Bo Yang & Guo-Yun Li: Three New Species of Petrocodon (Gesneriaceae), Endemic to the Limestone Areas of Southwest China, and Preliminary Insights into the Diversification Patterns of the Genus
Systematic Botany 39(1): 316–330.

ABSTRACT

Three new species of Gesneriaceae, Petrocodon ainsliifolius, Pet. lithophilus, Pet. viridescens, from limestone areas of Yunnan, China are described and illustrated. Their independent species status is demonstrated in phylogenetic analyses using nuclear ribosomal internal transcribed spacer and chloroplast trnL-F intron-spacer sequences. The phylogenetic and taxonomic relationships with their congeners are discussed from a morphological point of view. Morphological convergences, particularly of the flower, appear to characterize this calciphilous genus. Preliminary results are based on the material included, phylogenetic relationships inferred, and geographic distributions. The limestone area in Southeast Yunnan and West Guangxi appears as the center of origin and diversification of Petrocodon, with separate range expansions to eastern karst regions.

The newest published taxa of Gesneriaceae of China and/or nearby areas  before 31 May, 2014
FIGURE 1. Distribution of Petrocodon collection following limestone karst mountains in S China and N Vietnam (from Li and Wang, 2004; Wei et al. 2010, and collections herein), including the three new species: 1. Pet. ainsliifolius, 2. Pet. lithophilus, 3. Pet. viridescens. Map designed and data points plotted using DIVA-GIS v.7.5 (http://www.diva-gis.org).

The newest published taxa of Gesneriaceae of China and/or nearby areas  before 31 May, 2014
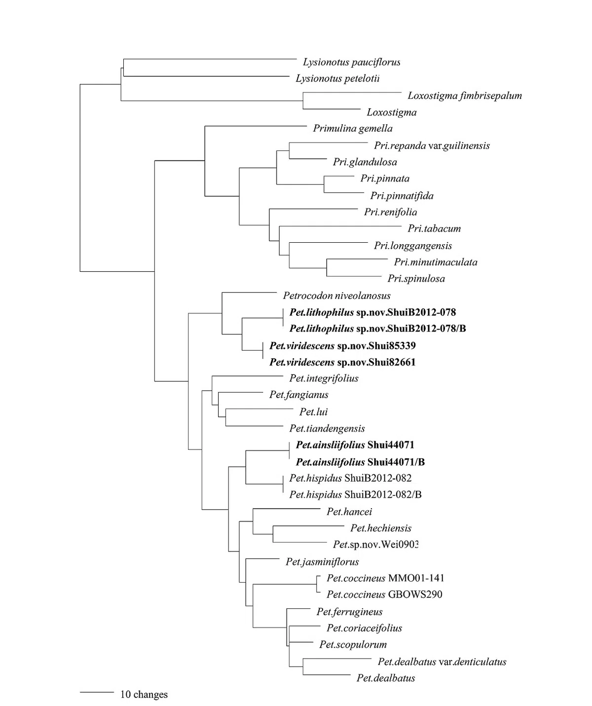
FIGURE 2. Majority rule consensus tree based on five maximum parsimony trees of 834 steps length (consistency index = 0.7014, retention index =0.7783), based on combined ITS and trnLF sequence data. Numbers below branches in italics are bootstrap values >50%. Newly described species in bold.

The newest published taxa of Gesneriaceae of China and/or nearby areas  before 31 May, 2014
FIGURE 3. One of five maximum parsimony trees depicted as phylogram, based on combined ITS and trnLF sequence data. Newly described species in bold.

The newest published taxa of Gesneriaceae of China and/or nearby areas  before 31 May, 2014
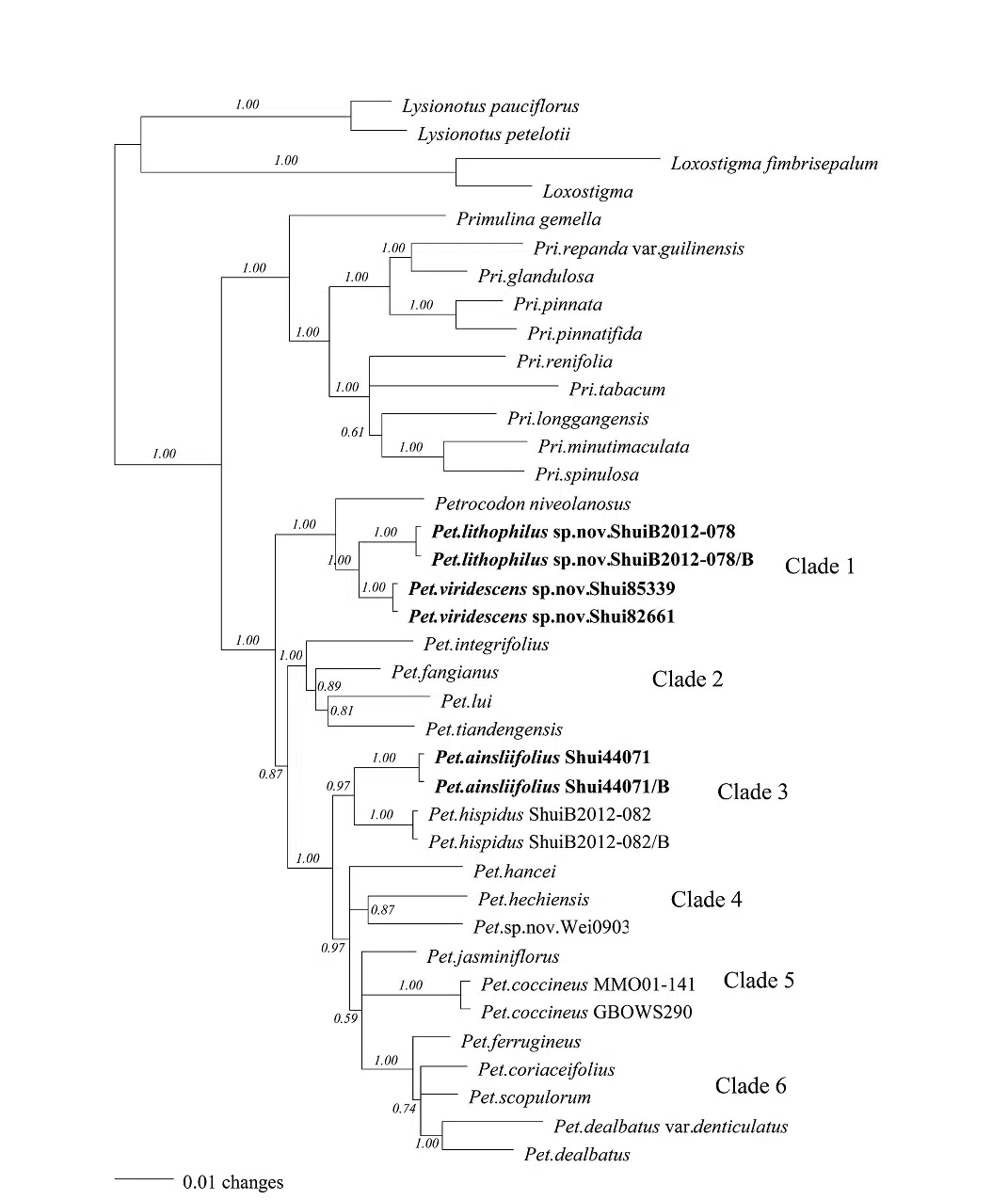
FIGURE 4. 50% Majority rule Bayesian Inference tree with average branch length, based on combined ITS and trnLF sequence data. Numbers along branches are posterior probability values. Newly described species in bold.

The newest published taxa of Gesneriaceae of China and/or nearby areas  before 31 May, 2014
FIGURE 5. Biogeographic evolution of Petrocodon species according to clade associations in China and N Vietnam. Clade 1–3 samples occur only in the triangle formed by SE Yunnan and W Guangxi (ellipse), clade 5 samples stretch from Central Guangxi to N Vietnam (+), clade 4 samples stretch from Central Guangxi to E Anhui (grey arrow), and clade 6 samples expanded from W Guangxi across this province and NE into SW Hubei (dotted arrow). a. Pet. niveolanosus. b. Pet. lithophilus. c. Pet. viridescens. d. Pet. integrifolius. e. Pet. fangianus. f. Pet. lui. g. Pet. tiandengsis. h. Pet. hispidus. i. Pet. ainsliifolius. j. Pet. hancei. k. Pet. hechiensis. l. Pet. sp. nov. Wei0903. m. Pet. jasminiflorus. n. Pet. coccineus. o. Pet. ferrugineus. p. Pet. coriaceifolius. q. Pet. scopulorum. r. Pet. dealbatus. s. Pet. dealbatus var. denticulosus.

The newest published taxa of Gesneriaceae of China and/or nearby areas  before 31 May, 2014
FIGURE 6. Photographic images of plants and flowers of the three new species. (A–C. Petrocodon ainsliifolius) A. Plant. B. Front face of corolla. C. Corolla cut open. (D–G. Petrocodon lithophilus) D. Plant. E. Front face of corolla. F. Side view of corolla and calyx. G. Corolla cut open with stigma. (H–M. Petrocodon viridescens) H. Dry, dehisced capsule. I. Plant. J. Inflorescence. K. Top view of flower. L. Corolla cut open. M. Side view of corolla with calyx. Photographed by Yu-Min Shui.

The newest published taxa of Gesneriaceae of China and/or nearby areas  before 31 May, 2014
FIGURE 7. Petrocodon ainsliifolius (from holotype specimen, drawn by Rong-Mei Zhang). A. Habit. B. Corolla cut open. C. Stamens. D. Ovary and stigma with calyx. E. Seed.

The newest published taxa of Gesneriaceae of China and/or nearby areas  before 31 May, 2014
FIGURE 8. Petrocodon lithophilus (from holotype specimen, drawn by Ling Wang). A. Habit. B. Outside view of corolla. C. Cut corolla with stamens. D. Pistil with calyx.

The newest published taxa of Gesneriaceae of China and/or nearby areas  before 31 May, 2014
FIGURE 9. Petrocodon viridescens (A–D. from holotype specimen, E. from paratype specimen, Y.M. Shui & al. 31667, drawn by Ling Wang). A. Habit. B. Corolla and calyx. C. Cut corolla with stamens. D. Pistil and calyx. E. Mature fruit.