No.4 M. Möller, K. NISHII, H.J. Atkins, H.H. Kong, M. KA Y.G. WEI, F. WEN, X. HONG & D.J. Middleton:
广义的奇柱苣苔属
Gardens’ Bulletin Singapore 68卷(第1期): 139–144.
摘要
基于分子学、形态学和细胞学的研究,一个之前被认为的单型属——奇柱苣苔属已经被扩展为包括先前归属于报春苣苔属几个物种的小型属。目前,奇柱苣苔属由7个种组成,包括其模式种。新的奇柱苣苔属除奇柱苣苔Deinostigma poilanei外,新增加了多痕奇柱苣苔D. cicatricosa,D. cycnostyla,弯果奇柱苣苔D. cyrtocarpa,D. eberhardtii,重痕奇柱苣苔D. minutihamata和蓝痕奇柱苣苔D. tamiana组成。属的识别特征在于叶互生,许多植物植株上都有钩毛,花梗以一定的角度偏离花心,目前已知体细胞染色体数目(2n) < 36。这一属的扩展使其分布从越南延伸至中国南部。

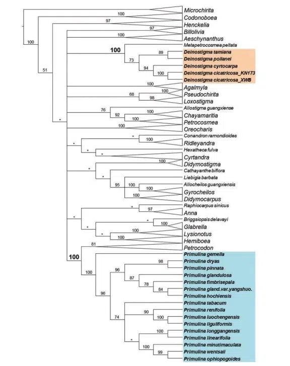
图1. 基于联合ITS和trnL-F序列数据建立的最大简约系统发育树。代表整个属的分支是折叠的。分支上的数字是引导值。星号表示分支接受度< 50%。

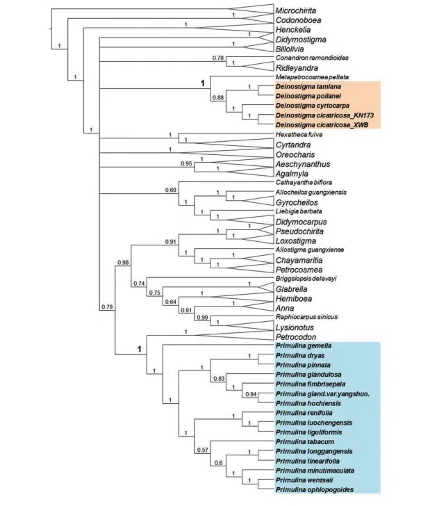
图2. 基于联合ITS和trnL-F序列数据建立的贝叶斯推理多数规则系统发育树。代表整个属的分支是折叠的。分支上的数字是后验概率值。星号表示分支后验概率< 0.5。

图3. 奇柱苣苔属不同种的子房的接近基部、中部和顶部的横截面照片(A–C), 这些种还包括了之前隶属于唇柱苣苔属的种 (D–F) 和Microchirita prostrata (G). (M. Möller拍摄)

图4 奇柱苣苔属三个种的染色体分散制剂图. A. 奇柱苣苔染色体中期2n=32. B. 多痕奇柱苣苔染色体中期2n=32. C.弯果奇柱苣苔染色体中期2n = c. 30. 比例尺: 10微米. (A, C: M. Möller摄影; B: Hui-Min Li摄影)

图5. 多痕奇柱苣苔 (A–D)和弯果奇柱苣苔(E–H). A. 植株和成熟果实. B. 剖开的花. C. 花朵俯视图. D. 单花朵前视图. E. 植株. F. 成熟果实. G. 花枝. H. 多花前视图. (A, B, E, F: M. Möller摄影; C, D, G, H: Yi-Gang Wei摄影)

图6. 奇柱苣苔 (A–E) 和蓝痕奇柱苣苔(F–J).
A. 植株. B. 花朵侧视图. C.
花朵前视图. D. 未成熟果实. E.
成熟的果实. F. 植株. G.
花朵侧视图. H. 花朵前视图.