Research Information_News List
The newest published taxa and newest record of Gesneriaceae from China before 31 December 2017 (14)
No.14 MENG-QI HAN,TIAN-FENG Lü YAN LIU: Petrocosmea viridis, a new species of Petrocosmea (Gesneriaceae) from Guizhou, China and supplementary and revised description of P. minor Nordic Journal of Botany ABSTRACT Petrocosmea viridis M.Q. Han Yan Liu, a new tiny and...
New taxa in China
2017-11-01
The newest published taxa of Gesneriaceae from China before 31 December 2015 (21)
No.21 QIAN-KUN LI, QIANG ZHANG, TAO DENG, BO PAN,YU-SONG HUANG WEN-LAN LI Primulina bobaiensis,a new species of Gesnericaeae from Guangxi,China and its phylogenetic placement revealed by the chloroplast matK gene Guihaia 35(2) :143-150. ABSTRACT Primulina (Gesneriaceae) is an enigmatic group...
New taxa in China
2017-06-17
The newest published taxa of Gesneriaceae from China before 31 December 2015 (22)
No.22 ZU-LIN NING, DONG-MEI LI, BO PAN MING KANG Primulina rubribracteata, a new species of Gesneriaceae from southern Hunan,China ABSTRACT Primulina rubribracteata Z.L. Ning M. Kang, a new species of Gesneriaceae from southern Hunan, China, is describedand illustrated....
New taxa in China
2017-06-18
The newest published taxa of Gesneriaceae from China before 31 December 2015 (23)
No.23 MICHAEL MÖLLER Transfer of Tremacron hongheense to Oreocharis (Gesneriaceae) Phytotaxa 239 (3):295—296. ARTICLE The genus Oreocharis Bentham (1876: 1021) was redefined on the basis of molecular phylogenetic studies (Möller et al. 2011a, b) to include species of ten...
New taxa in China
2017-06-18
The newest published taxa of Gesneriaceae from China before 31 December 2016 (1)
No.1 JING GUO, ZHAO-CEN LU, JING LIU WEI-BIN XU Paraboea crassifila, a new species of Paraboea (Gesneriaceae) from Danxia landform in Guangxi, China Taiwania 61(1): 8‒12. ABSTRACT based on morphological and anatomical features. Paraboea crassifila sp. nov. is...
New taxa in China
2017-06-25
The newest published taxa of Gesneriaceae from China before 31 December 2016 (2)
No.2 BI-DAN LAI, BING-MOU WANG FANG WEN Primulina cordistigma, a new species of Gesneriaceae from Guangdong, China and supplementary and emendated description of floral morphology of P. yangchunensis Phytotaxa 244(3): 283‒288. ABSTRACT Primulina cordistigma, a new species from Guangdong, China,...
New taxa in China
2017-06-25
The newest published taxa of Gesneriaceae from China before 31 December 2016 (3)
No.3 FENG WEN, T.V. Do, XIN HONG, S. Maciejewski YI GANG WEI Boeica (Gesneriaceae), a new species from northern Vietnam Gardens’ Bulletin Singapore 68(1): 139–144. ABSTRACT A new species, Boeica F.Wen, Y.G.Wei T.V.Do (Gesneriaceae), is described from...
New taxa in China
2017-06-25
The newest published taxa of Gesneriaceae from China before 31 December 2016 (4)
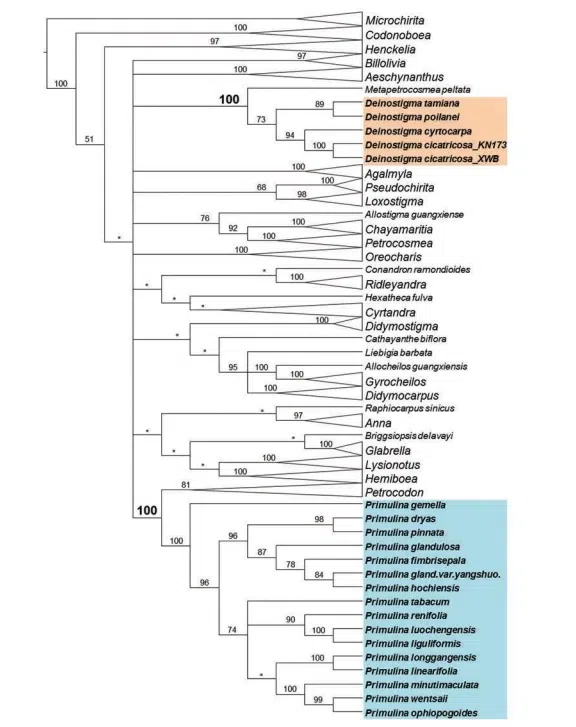
No.4 M. Möller, K. NISHII, H.J. Atkins, H.H. Kong, M. KA Y.G. WEI, F. WEN, X. HONG D.J. Middleton An expansion of the genus Deinostigma (Gesneriaceae) Gardens’ Bulletin Singapore 68(1): 145–172. ABSTRACT Based on molecular, morphological and cytological studies...
New taxa in China
2017-06-26






