Research Information_News List
The recently published new taxa and new records of Gesneriaceae from China before 31 December 2021 (19)
No.19LIU Xiaolong,WANG Bo,LI Shuzhen,DING newly recorded seed plant species from GuizhouGuizhou Science 39(4): 22–23 this paper,two newly recorded species from Guizhou were Rhododendron fuyuanenseZ. H. Yang( Ericaceae) and Hemiboea var. jiangxiensisZ. Y. Li ( Gesneriaceae) .Original...
New taxa in China
2021-10-28
The recently published new taxa and new records of Gesneriaceae from China before 31 December 2021 (20)
No.20 Li-Hua Yang Xi-Zuo ShiOreocharis reticuliflora (Gesneriaceae), a new species Sichuan, ChinaNordic journal of Botant on morphological observation and literature consultation, a new species of Oreocharis (Gesneriaceae), O. reticuliflora Li H. Yang X.Z. Shi, is described and illustrated....
New taxa in China
2021-11-04
The recently published new taxa and new records of Gesneriaceae from China before 31 December 2021 (05)
No.5 TANG Shenghu, LI Sa, LI Xiaofang, YANG Jiawen, YUAN Maoqin, LI Chaozhen, LI CongruiParaboea neurophylla (Gesneriaceae), a newlyrecorded species from Guizhou, ChinaGuizhou Science 38(6): neurophylla (Coll. Hemsl.) Burtt is reported as a newly recorded species from Guizhou, China....
New taxa in China
2021-01-14
The recently published new taxa and new records of Gesneriaceae from China before 31 December 2021 (06)
No.6 GANG-TAO WANG, FANG-PU LIU, GUO-BIN JIANG, YING ZHANG, YU-QIANG CHEN RUI-JIANG WANGGyrocheilos taishanense: A new species of Gesneriaceae from Guangdong, ChinaPhytotaxa 478 (2): taishanense G.T. Wang, Yu Q. Chen R.J. Wang (Gesneriaceae) from south China is described and...
New taxa in China
2021-01-27
The recently published new taxa and new records of Gesneriaceae from China before 31 December 2021 (07)
No.7Zhang-Jie Huang and Zi-Bing XinPetrocosmea adenophora (Gesneriaceae), a new species fromYunnan, ChinaNordic Journal of Botany2021: e02944ABSTRACTA new species, Petrocosmea adenophora Z.J.Huang Z.B.Xin, from SE Yunnan, China, is described here. It closely resembles P. iodioides Hemsl. in leaf blade shape and...
New taxa in China
2021-04-15
The recently published new taxa and new records of Gesneriaceae from China before 31 December 2021 (08)
No.8 Dong-Xin NONG , Bao-You HUANG, Shi-Yue NONG Yu-Song HUANGPetrocodon albinervius, a new species of Gesneriaceae from limestoneareas in southwestern Guangxi, ChinaTaiwania 2021, 66(2) albinervius D.X. Nong Y.S. Huang (Gesneriaceae) is described and illustrated as a species new to...
New taxa in China
2021-04-23
The recently published new taxa and new records of Gesneriaceae from China before 31 December 2021 (09)
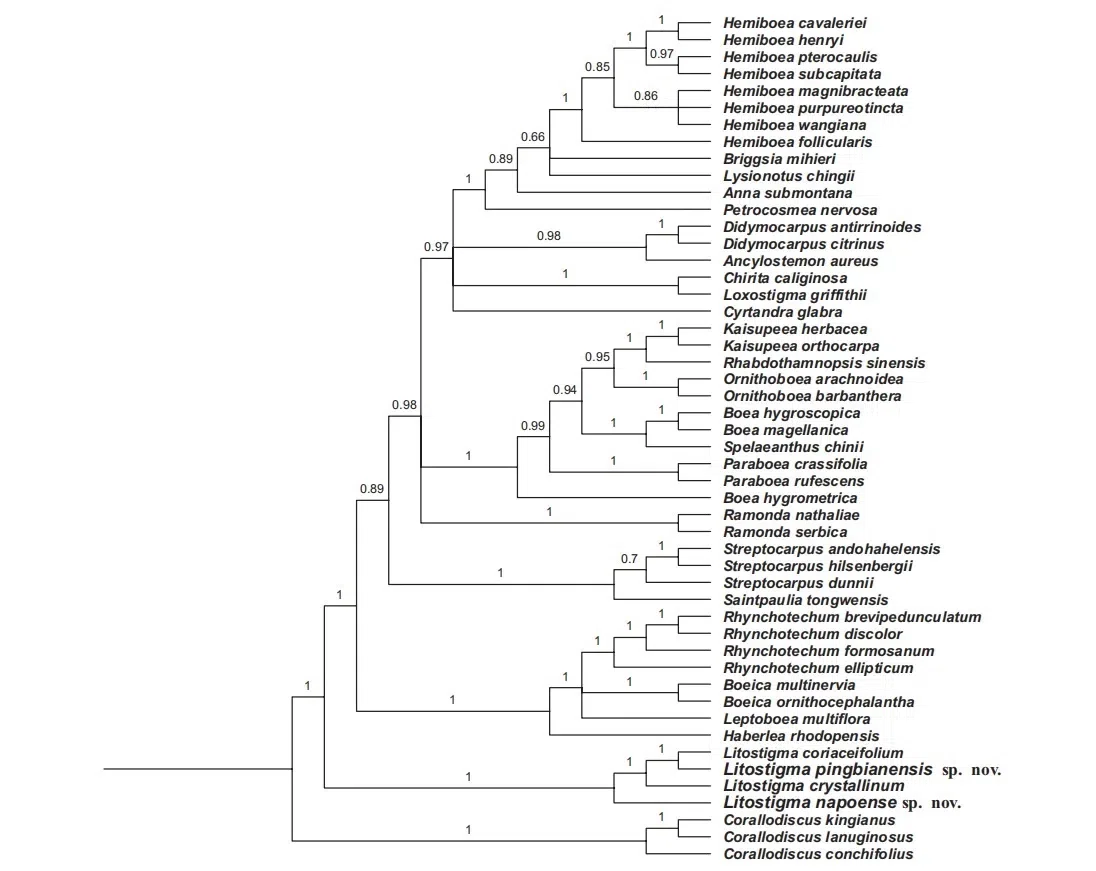
No.9 You-Sheng Chen, Yun-Feng Huang, Lian-Sheng Xu Bing-Mou WangTwo new species of Litostigma (Gesneriaceae) from border area based on morphological andmolecular data, adding new stigma characters for the genusNordic Journal of Botany2021: is a recently described small genus...
New taxa in China
2021-05-17
The recently published new taxa and new records of Gesneriaceae from China before 31 December 2021 (10)
No.10 Julian M. H. ShawA new identity for plants cultivated as Petrocosmea Botanical Magazine 2021 vol. 38 currently widespread in cultivation under the misapplied name Petrocosmea ‘minor’ have recently been described as P. rotundifolia. The application of the...
New taxa in China
2021-05-18







