No. 1 Josiene Rossini & Joelcio Freitas
Oreocharis yunnanensis, a new name for the illegitimate Oreocharis glandulosa (Gesneriaceae) from China Above-mentioned was cited from Rossini & Freitas, 2014. No. 2 Yong-Li Zheng & Yun-Fei Deng: A new species of Primulina (Gesneriaceae) from Guangdong, China Hemiboea malipoensis, a new species of Gesneriaceae from southeastern Yunnan, China, is here described and illustrated. Based on morphological and molecular evidence, it was found to be similar to H. magnibracteata and H. cavaleriei var. paucinervis by conspicuous involucre and anthers fused by entire adaxial surfaces, but can be easily distinguished from the latter two species by its manificat spherical involucre, 3.5–4.5 cm in diameter, cymes with 4–10 flowers, corolla larger, 4.5–5.5 cm long, pale yellow-yellow, corolla tube glabrous, Calyx lanceolate, 5-parted from the base. No. 4 Jia-Mei Li & Fa-Song Wang:Didymocarpus tonghaiensis sp. nov. (Gesneriaceae) from Yunnan, China Nordic Journal of Botany Early View (Online Version of Record published before inclusion in an issue) DOI: 10.1111/njb.00465 ABSTRACT
Phytotaxa 163 (3): 180–180.
Tan et al. (2013) described a new species in Oreocharis from southern Yunnan, China, which they named O. glandulosa Y.H.Tan & J.W.Li (in Tan et al. 2013: 30). This name is invalid because it is a later homonym of O. glandulosa (Batalin) Mich.Möller & A.Weber. Because the name of Tan et al. (2013) is illegitimate (in accordance with Article 53.1 of the ICN (McNeill et al. 2012), a new name is proposed here for this species: Oreocharis yunnanensis Rossini & J.Freitas, nom. nov.
Phytotaxa 163 (1): 048–053.
ABSTRACTA new species of Gesneriaceace, Primulina yangchunensis, is described and illustrated from China. The species is related to P. orthandra, but it can be easily distinguished by its leaf blade base cuneate, margin entire and rugose, both surfaces hispid, longer bracts broadly lanceolate, 1–2 cm long, and the length of the abaxial lip obviously longer than that of the adaxial one. The conservation status of this new species was assessed as “Critically Endangered” (CR) according to IUCN Red List Category and Criteria.
FIGURE 1. Primulina yangchunensis. A: Habit, B: Inflorescence, C: Ovary and style, D: Opened corolla, E: Stamens, F: Stigma. Drawn by Yunxiao Liu (IBSC) based on MO-IBSC Exped. to Hainan 635.
FIGURE 2. Primulina yangchunensis. photpgraphed by Mr.Shi-Liang Mo & Fang WenAbove-mentioned figure and content were cited from Zheng & Deng, 2014
No. 3 Li-Xia Zhang, Yun-Hong Tan, Jian-Wu Li, Bin Wen, Jian-Tao Yin & Qin-Ying Lan: Hemiboea malipoensis, a new species of Gesneriaceae from southeastern Yunnan, China
Phytotaxa 174 (3): 165–172.
ABSTRACT
FIGURE 1. Hemiboea malipoensis (from the type locality). A, B and D. Habit. C and E. Flower. F. Leaf show the purple spots. G–H. Involucre and openedinvolure. I–J. Involucel and opened involucel. K and N. Opened corolla showing stamens and staminode. L and P. Calyx and pistil with disc. M. Fruit. O. Calyx. Photographs by Yun-Hong Tan.
FIGURE 2. Hemiboea malipoensis. A–B. Habit. C. Involucre. D. Involucel and opened involucel. E. Opened corolla showing stamens and staminode. F. Stamens. G. Calyx and pistil with disc. I. Calyx. H. Stigma. J. Fruit. Illustration by Yun-Xi Zhu based on the holotype Yun-Hong Tan 6055.
FIGURE 3. Comparisons between Hemiboea malipoensis, H. magnibracteata, and H.cavaleriei var. paucinervis. A–C. H. magnibracteata. Photographs by Yan Liu. D–F. H.cavaleriei var. paucinervis. Photographs by Bo Pan. G–I. H. malipoensis. Photographs by Yun Hong Tan.
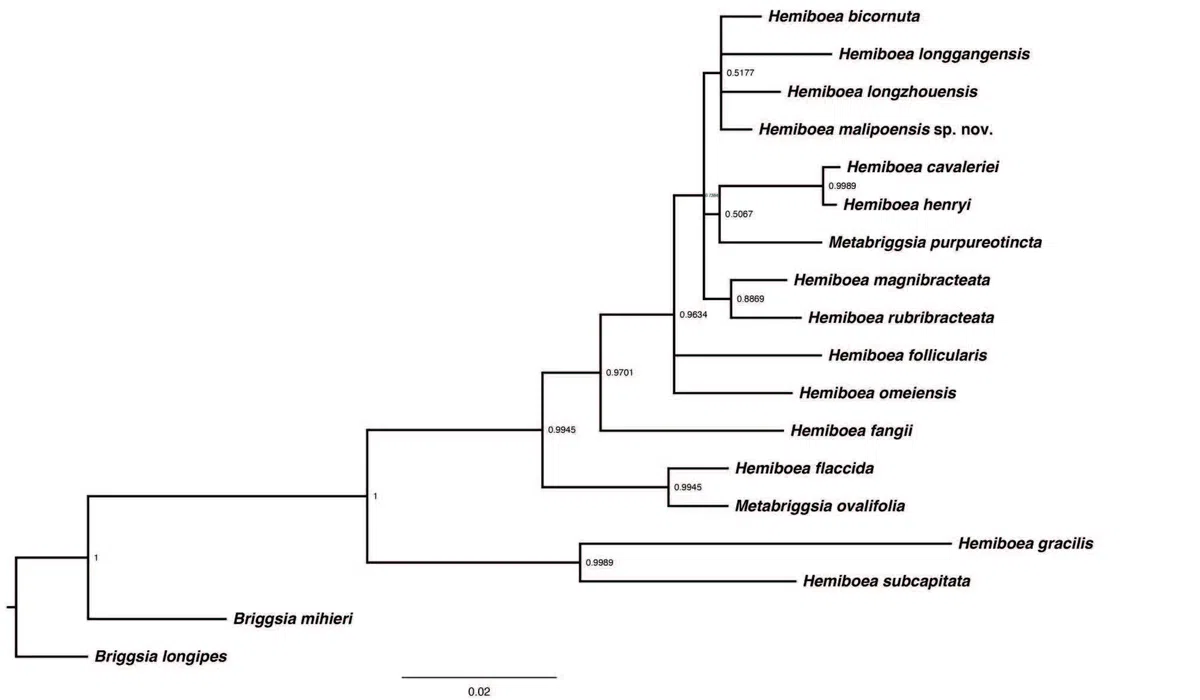
FIGURE 4. Baysian likelihood tree based on the combined ITS and trnL-F data.
Above-mentioned content and figures were cited from Zhang et al., 2014.
FIGURE 1. Didymocarpus tonghaiensis J. M. Li & F. S. Wang sp. nov. (A) flowering plant, (B) corolla laid open, (C) calyx and pistil, (D) anther, front and back. From the holotype, drawn by W. H. Lin.
FIGURE 2–6. Didymocarpus tonghaiensis J. M. Li & F. S. Wang sp. nov. (2) flowering plant, (3) adaxial side of leaf, (4) abaxial side of leaf, (5) corolla laid open, calyx and pistil, (6) new leafy shoots formed from the rootstock.
Above-mentioned content and figures were cited from Li & Wang, 2014.